Новое поступление
Магазина SeasBoat Store работает с 08.04.2020. его рейтинг составлет 92.7 баллов из 100. В избранное добавили 8244 покупателя. Средний рейтинг торваров продавца 4.7 в продаже представленно 4223 наименований товаров, успешно доставлено 39721 заказов. 20031 покупателей оставили отзывы о продавце.
Характеристики
*Текущая стоимость 259.98 уже могла изменится. Что бы узнать актуальную цену и проверить наличие товара, нажмите "Добавить в корзину"
| Месяц | Минимальная цена | Макс. стоимость | Цена |
|---|---|---|---|
| Feb-18-2026 | 329.68 руб. | 336.28 руб. | 332.5 руб. |
| Jan-18-2026 | 267.77 руб. | 272.67 руб. | 269.5 руб. |
| Dec-18-2025 | 324.60 руб. | 330.92 руб. | 327 руб. |
| Nov-18-2025 | 321.98 руб. | 327.31 руб. | 324 руб. |
| Oct-18-2025 | 256.30 руб. | 261.76 руб. | 258.5 руб. |
| Sep-18-2025 | 316.71 руб. | 322.42 руб. | 319 руб. |
| Aug-18-2025 | 313.33 руб. | 319.87 руб. | 316 руб. |
| Jul-18-2025 | 311.11 руб. | 317.61 руб. | 314 руб. |
Описание товара





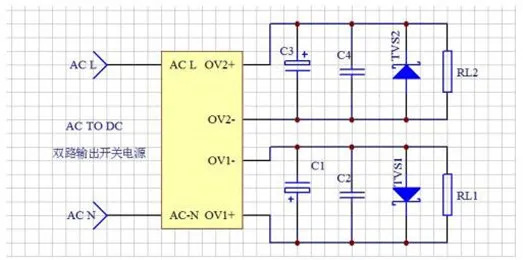
Источник питания представляет собой полностью изолированный Встроенный модуль питания промышленного класса с защитой от температур, перегрузки по току и короткого замыкания, полной защитой, широким входным напряжением 85 ~ 265 В переменного тока, изоляцией высокого и низкого напряжения, выход с двойным изолированным напряжением DC12V1A \ 5V1A, 431 регулируемый выход с цепью фильтра EMI со световым индикатором, с монтажными отверстиями.
Примечание по заказу: этот раздел представляет собой выходную мощность двойного напряжения, рекомендуется использовать два выходных напряжения одновременно с источником питания нагрузки, предназначенным для достижения наилучшей производительности, если только один из них поможет выбрать подходящую категорию напряжения источника питания с одним выходом.
Схема применения:







Смотрите так же другие товары: